LCC Fusion Project 1.0
LCC Automation
Loading...
Searching...
No Matches
I2cCardIdMgr Class Reference

Manager for reading/writing/verifying small identity records on 24LC02 EEPROMs over I²C. More...

#include <I2cCardIdMgr.h>

Collaboration diagram for I2cCardIdMgr:

Classes

struct  CardInfo
 Container describing presence/programming state and raw record. More...
 
struct  CardRecord
 Binary record stored at EEPROM offset 0x00. More...
 
struct  EepromConfig
 Runtime parameters describing the target EEPROM device. More...
 

Public Types

enum class  CardType : uint8_t
 Canonical card type identifiers (serialized as 1 byte). More...
 

Public Member Functions

 I2cCardIdMgr ()
 Construct with default Wire instance.
 
 I2cCardIdMgr (TwoWire &wire)
 Construct with an explicit TwoWire reference. More...
 
 I2cCardIdMgr (TwoWire *wire)
 Construct with an explicit TwoWire pointer. More...
 
 I2cCardIdMgr (int sdaPin, int sclPin, uint32_t freqHz=400000)
 Construct and initialize Wire with custom pins and frequency. More...
 
bool read (uint8_t offset, CardInfo *pCardInfo)
 Read a card identity record from EEPROM into a CardInfo container. More...
 
bool verify (CardType expectedType, uint8_t offset=0xFF)
 Verify that the programmed I²C card matches the expected type. More...
 
bool program ()
 One-shot interactive programmer: scan, (optionally) confirm overwrite, prompt fields, write record, and report result. More...
 

Static Public Member Functions

static constexpr uint8_t getCardIdFromType (CardType t)
 Convert CardType to its 1-byte serialized id. More...
 
static constexpr CardType getCardTypeFromId (uint8_t b)
 Convert serialized id (u8) to CardType. More...
 
static const char * convertCardTypeToString (CardType t)
 Get the ASCII name of a CardType. More...
 

Static Public Attributes

static constexpr size_t EepromMemorySize = 256
 Maximum storage available on the target EEPROM (bytes).
 

Private Member Functions

bool _eepromFound ()
 Probe the EEPROM at i2cAddress_ with a short timeout. More...
 
char * convertToChar (char *buf, const char *src, size_t len)
 Convert a fixed-width, non-NUL-terminated field into a safe C string. More...
 
template<size_t N>
bool _promptForData (char(&dst)[N], const __FlashStringHelper *prompt)
 Prompt the user and fill a fixed-size character field. More...
 
bool _isProgrammed (CardType *pCardType=nullptr)
 Check if EEPROM appears programmed and optionally return its CardType. More...
 
bool _write (uint8_t offset, const CardRecord &cardRecord)
 Write a full CardRecord blob to EEPROM (binary). More...
 
bool _writeEepromRecord (uint8_t mem, const uint8_t *data, size_t len)
 Low-level page-aware EEPROM writer. More...
 
bool _readEepromRecord (uint8_t mem, uint8_t *data, size_t len)
 Read a contiguous range of bytes from EEPROM. More...
 
String _readLine ()
 Read a trimmed line from the serial command buffer. More...
 
CardType _promptCardType ()
 Interactively prompt the user to select a CardType. More...
 

Private Attributes

TwoWire * pWire_
 I²C bus handle used for EEPROM transactions.
 
EepromConfig eepromConfig_
 Runtime EEPROM parameters (page size, magic, etc.).
 
uint8_t i2cAddress_
 Current I²C address of the target EEPROM (base + offset).
 

Detailed Description

Manager for reading/writing/verifying small identity records on 24LC02 EEPROMs over I²C.

Designed for Arduino/ESP32 environments. Uses a compact, binary-stable CardRecord stored at EEPROM address 0x00. Helper methods map between raw enum ids and CardType, and assist with end-user interactive programming.

Definition at line 69 of file I2cCardIdMgr.h.

Member Enumeration Documentation

◆ CardType

enum class I2cCardIdMgr::CardType : uint8_t
strong

Canonical card type identifiers (serialized as 1 byte).

Note
Enum is explicitly 1 byte to ensure on-EEPROM stability.

Definition at line 78 of file I2cCardIdMgr.h.

Constructor & Destructor Documentation

◆ I2cCardIdMgr() [1/3]

I2cCardIdMgr::I2cCardIdMgr ( TwoWire &  wire)
inline

Construct with an explicit TwoWire reference.

Parameters
wireReference to the I²C bus instance to use.

Definition at line 216 of file I2cCardIdMgr.h.

◆ I2cCardIdMgr() [2/3]

I2cCardIdMgr::I2cCardIdMgr ( TwoWire *  wire)
inline

Construct with an explicit TwoWire pointer.

Parameters
wirePointer to the I²C bus instance to use.

Definition at line 222 of file I2cCardIdMgr.h.

◆ I2cCardIdMgr() [3/3]

I2cCardIdMgr::I2cCardIdMgr ( int  sdaPin,
int  sclPin,
uint32_t  freqHz = 400000 
)
inline

Construct and initialize Wire with custom pins and frequency.

Parameters
sdaPinSDA GPIO.
sclPinSCL GPIO.
freqHzI²C clock frequency (Hz). Default: 400 kHz.
Note
Calls begin(sdaPin, sclPin, freqHz) on the stored TwoWire.

Definition at line 232 of file I2cCardIdMgr.h.

Member Function Documentation

◆ _eepromFound()

bool I2cCardIdMgr::_eepromFound ( )
inlineprivate

Probe the EEPROM at i2cAddress_ with a short timeout.

Sends an I²C start/stop and considers the device present if endTransmission() returns 0 within ~30 ms.

Returns
true if the device ACKs within the timeout; false otherwise.

Definition at line 454 of file I2cCardIdMgr.h.

Here is the caller graph for this function:

◆ _isProgrammed()

bool I2cCardIdMgr::_isProgrammed ( CardType pCardType = nullptr)
inlineprivate

Check if EEPROM appears programmed and optionally return its CardType.

Reads the first byte (stored cardType id). Values 0x00 (Unknown) and 0xFF (blank) are treated as "not programmed". Any other value is "programmed".

Parameters
pCardTypeOptional out-parameter to receive the decoded CardType when programmed; set to Unknown otherwise.
Returns
true if programmed; false if blank/unknown or if read/probe fails.

Definition at line 539 of file I2cCardIdMgr.h.

Here is the call graph for this function:
Here is the caller graph for this function:

◆ _promptCardType()

CardType I2cCardIdMgr::_promptCardType ( )
inlineprivate

Interactively prompt the user to select a CardType.

Prints a numbered list (skipping Unknown), reads the user's choice, validates range, and returns the selected enum or Unknown on error.

Returns
The chosen CardType, or CardType::Unknown if invalid.

Definition at line 661 of file I2cCardIdMgr.h.

Here is the call graph for this function:
Here is the caller graph for this function:

◆ _promptForData()

template<size_t N>
bool I2cCardIdMgr::_promptForData ( char(&)  dst[N],
const __FlashStringHelper *  prompt 
)
inlineprivate

Prompt the user and fill a fixed-size character field.

Prints prompt, reads a line from serial, and copies/truncates/pads to exactly N bytes in dst (no NUL terminator written).

Template Parameters
NFixed size of the destination array.
Parameters
dstDestination fixed-size char array to fill.
promptPrompt to display before reading.
Returns
true if any input was provided; false if the line was empty.

Definition at line 497 of file I2cCardIdMgr.h.

Here is the call graph for this function:
Here is the caller graph for this function:

◆ _readEepromRecord()

bool I2cCardIdMgr::_readEepromRecord ( uint8_t  mem,
uint8_t *  data,
size_t  len 
)
inlineprivate

Read a contiguous range of bytes from EEPROM.

Writes the internal address pointer, then requests len bytes into data.

Parameters
memEEPROM memory address to start reading from.
dataDestination buffer.
lenNumber of bytes to read.
Returns
true on success; false on I²C error or short read.

Definition at line 620 of file I2cCardIdMgr.h.

Here is the caller graph for this function:

◆ _readLine()

String I2cCardIdMgr::_readLine ( )
inlineprivate

Read a trimmed line from the serial command buffer.

Blocks until a complete line is available via

See also
g_serialIO, returns the trimmed string, and clears the command buffer.
Returns
The next trimmed command line from serial.

Definition at line 641 of file I2cCardIdMgr.h.

Here is the call graph for this function:
Here is the caller graph for this function:

◆ _write()

bool I2cCardIdMgr::_write ( uint8_t  offset,
const CardRecord cardRecord 
)
inlineprivate

Write a full CardRecord blob to EEPROM (binary).

Sets i2cAddress_ from offset, probes the device, guards against oversize records, then writes sizeof(CardRecord) bytes starting at address 0x00 using page-aware bursts.

Parameters
offsetEEPROM address offset (0..7 maps to 0x50+offset or similar).
cardRecordThe record to serialize and store.
Returns
true on success; false on probe/write failure.
Note
Relies on _writeEepromRecord for page handling.

Definition at line 568 of file I2cCardIdMgr.h.

Here is the call graph for this function:
Here is the caller graph for this function:

◆ _writeEepromRecord()

bool I2cCardIdMgr::_writeEepromRecord ( uint8_t  mem,
const uint8_t *  data,
size_t  len 
)
inlineprivate

Low-level page-aware EEPROM writer.

Splits the buffer across EEPROM page boundaries, issuing multiple write cycles as needed and polling for write completion.

Parameters
memEEPROM memory address to start writing from.
dataPointer to data buffer to write.
lenNumber of bytes to write.
Returns
true on success; false on I²C error or device not ready.

Definition at line 592 of file I2cCardIdMgr.h.

Here is the call graph for this function:
Here is the caller graph for this function:

◆ convertCardTypeToString()

static const char * I2cCardIdMgr::convertCardTypeToString ( CardType  t)
inlinestatic

Get the ASCII name of a CardType.

Parameters
tCard type enum.
Returns
Pointer to a string view's data for the enum name (e.g., "BOD").
Warning
The returned pointer refers to static storage owned by magic_enum.

Definition at line 204 of file I2cCardIdMgr.h.

Here is the caller graph for this function:

◆ convertToChar()

char * I2cCardIdMgr::convertToChar ( char *  buf,
const char *  src,
size_t  len 
)
inlineprivate

Convert a fixed-width, non-NUL-terminated field into a safe C string.

Copies len bytes from src into buf and appends a trailing '\0' so it can be safely printed with s. Spaces are preserved.

Parameters
[out]bufDestination buffer (must be at least len+1 bytes).
[in]srcSource field (exactly len bytes on chip).
[in]lenLength of the source field.
Returns
Pointer to buf for convenience.

Definition at line 478 of file I2cCardIdMgr.h.

Here is the caller graph for this function:

◆ getCardIdFromType()

static constexpr uint8_t I2cCardIdMgr::getCardIdFromType ( CardType  t)
inlinestaticconstexpr

Convert CardType to its 1-byte serialized id.

Parameters
tCard type enum.
Returns
Unsigned 8-bit identifier to store in EEPROM.

Definition at line 178 of file I2cCardIdMgr.h.

◆ getCardTypeFromId()

static constexpr CardType I2cCardIdMgr::getCardTypeFromId ( uint8_t  b)
inlinestaticconstexpr

Convert serialized id (u8) to CardType.

Parameters
bRaw 8-bit id read from EEPROM.
Returns
Decoded CardType or CardType Unknown if invalid.

Definition at line 188 of file I2cCardIdMgr.h.

Here is the caller graph for this function:

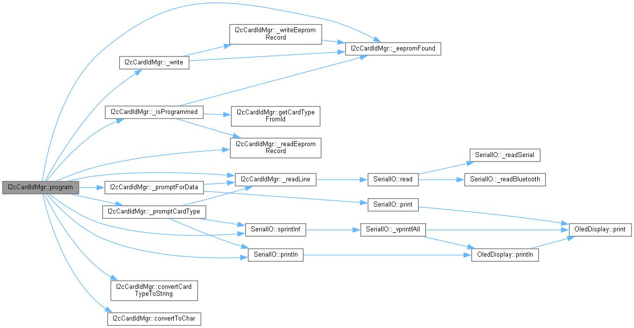
◆ program()

bool I2cCardIdMgr::program ( )
inline

One-shot interactive programmer: scan, (optionally) confirm overwrite, prompt fields, write record, and report result.

Workflow: 1) Scans 0x50..0x57 (A2:A0 = 0..7) and requires exactly one EEPROM device. 2) If an existing record is detected (first byte not 0x00/0xFF), displays the current type/refId/version and prompts the user to confirm overwrite. 3) Prompts for the new fields (CardType, refId[3], version[3], description[30]). 4) Writes a binary CardRecord at address 0x00 using page-aware writes. 5) Emits a programming summary and returns success/failure.

Returns
true If exactly one device was found, user confirmed (when needed), all prompts succeeded, and the record was written successfully.
false If no device or multiple devices were found, user declined to overwrite, an I²C error occurred, or writing failed.
Postcondition
On success, the EEPROM at the discovered offset contains the new CardRecord blob. A summary message is printed via g_serialIO.
Warning
Requires an interactive serial session. The routine assumes the card’s EEPROM is writable (WP not asserted) and that the I²C bus is idle.
Text fields written to EEPROM are not NUL-terminated on-chip; they are stored as fixed-width, space-padded fields.
Note
This routine expects exactly one card connected during programming to prevent addressing collisions.

Definition at line 354 of file I2cCardIdMgr.h.

Here is the call graph for this function:
Here is the caller graph for this function:

◆ read()

bool I2cCardIdMgr::read ( uint8_t  offset,
CardInfo pCardInfo 
)
inline

Read a card identity record from EEPROM into a CardInfo container.

Sets the internal I²C address to (EEPROM base + offset), probes the device, and, if present, reads a binary CardRecord starting at memory address 0x00. The pCardInfo->present and pCardInfo->programmed flags are updated based on bus presence and the first byte of the stored record (cardType).

Programming state heuristic:

  • Considered programmed if the first byte (cardType id) is neither 0x00 (Unknown) nor 0xFF (blank). Otherwise not programmed.
Parameters
[in]offsetEEPROM address offset (A2:A0, 0..7 → 0x50 + offset).
[out]pCardInfoNon-null pointer that receives presence/program state, the offset, and a copy of the raw CardRecord.
Returns
true If the EEPROM was successfully accessed and (when present) the CardRecord was read into pCardInfo.
false On I²C/addressing errors (probe or read failed), or if arguments are invalid (e.g., pCardInfo is null).
Postcondition
  • On success, pCardInfo->addressOffset == offset.
  • pCardInfo->present == true iff the EEPROM ACKed on the bus.
  • If present:
    • pCardInfo->cardRecord contains the raw on-chip bytes.
    • pCardInfo->programmed reflects the first-byte check described above.
Warning
Text fields inside CardRecord (e.g., description[30]) are NOT NUL-terminated on chip. NUL-terminate a local copy before printing with s or use a precision specifier (e.g., "%.*s", 30, field).
Note
This function reads exactly sizeof(CardRecord) bytes from 0x00. Ensure sizeof(CardRecord) ≤ EepromMemorySize at compile time.

Definition at line 273 of file I2cCardIdMgr.h.

Here is the call graph for this function:

◆ verify()

bool I2cCardIdMgr::verify ( CardType  expectedType,
uint8_t  offset = 0xFF 
)
inline

Verify that the programmed I²C card matches the expected type.

Reads the card ID from the 24LC02 at EEPROM_BASE_ADDRESS + offset using a non-destructive random read. If offset is the scan-all sentinel, all valid offsets are tried until a match is found. Internally relies on _isProgrammed() for diagnostics (no extra log spam added here).

Parameters
[in]expectedTypeThe card type you expect (e.g., CardType::UOD).
[in]offsetEEPROM address offset (A2:A0, 0..7 → 0x50 + offset). Don't pass offset to scan all offsets.
Returns
true if a matching, programmed card is found; false otherwise.

Definition at line 307 of file I2cCardIdMgr.h.

Here is the call graph for this function:
Here is the caller graph for this function:

The documentation for this class was generated from the following file: